Programmierung
Beschreibung der Eckpunkte des Programms SkyPos
aktuell sind Sensoren über USB und COM Schnittstellen zur Ermittlung der Teleskopausrichtung möglich.

Hauptfenster mit Anzeige der Ist/Sol Koordinaten
Objektposition für gewählte Ortskoordinaten ermitteln
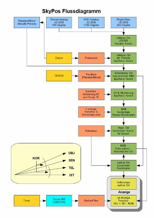
Reduktion J2000 Daten in wahre Ortskoordinaten zu gemessenen Koordinaten
- mittlere Ort zu J2000
- Präzession -> mittlere Ort (mittleres Equinox)
- Parallaxe -> scheinbarer Ort (topozentrisch)
- Refraktion -> gemessener Ort
Berechnung Stundenwinkel und Höhe aus Sensor-Messwerten
Höhe aus X-Wert ermitteln.
Stundenwinkel aus Y-Wert ermitteln.

Überblick Programmstruktur

Einstellung der Messrate pro Sekunde für den Medianfilter und Sensortyp

Sensorkalibrierung
Die Werte sind in der Datei SkyPos.ini hinterlegt

Parametrisierung der seriellen Schnittstelle

Zeit und Ort ermitteln
Zeitzone festlegen, Zeit ermitteln
GMSZ für J2000 ermitteln
GMSZ für aktuelle Zeit oder ausgewähltes Datum und Zeit ermitteln
LMSZ für gewählten Ort ermitteln

Orteauswahl.
Die Orte sind in der Datei Orte.csv hinterlegt und können beliebig erweitert werden.

Objektauswahl
Die Messier-, NGC und Bright-Star Objekte sind in Objekte-M-NGC.csv hinterlegt.
Objekt auswählen mit Koordinaten RA und DECL für JD2000.
Ergänzungen auf fehlende Objekte sind jederzeit möglich.
Der Umfang beträgt z.Z ca. 8000 Objekte.

Planetenauswahl
bei Auswahl Planeten erhält man den geozentrischen bzw.
topozentrischen Ort. Die Berücksichtigung der Präzession bis auf die Berechnung der Mondkoordinaten entfällt. Grundlage der Planetenberechnung ist die VSOP82 von Bretagnon in Form vom "Sternfreundeseminar 1985" vom H. Mucke.
Ist auf VSOP87 modifiziert.

SkyAlign
1 - Punktmessung für die Präzessierung der Drehung p,q,r der Sensorachsen

SkyAlign
1 - Punktmessung für die Präzessierung der Drehung p,q,r der Sensorachsen
Korrekturrechnung in RA und Deklination.
reicht zur Positionierung in einem Umfeld von <30° aus.
reicht zur Positionierung in einem Umfeld von <30° aus.